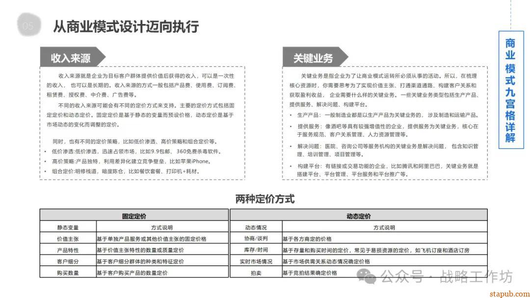
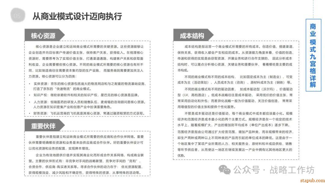
共计 1810 个字符,预计需要花费 5 分钟才能阅读完成。
战略分析与战略设计是企业战略管理的关键环节。战略分析通过外部环境(如PESTEL分析、波特五力模型)和内部环境(资源与能力)的评估,识别关键因素,为企业制定战略提供依据。战略设计则基于分析结果,选择战略方向(稳定型、增长型或收缩型),设定财务与非财务目标,并制定资源配置与组织结构调整等战略举措,以引导企业未来发展方向,实现长期竞争优势。

一、战略分析与战略设计
1.1 战略分析

- 定义
- 战略分析是企业制定战略前对内外部环境进行系统评估的过程,旨在识别关键因素,为战略设计提供依据。
- 外部环境分析
- 现有竞争者的威胁:评估行业内竞争者的数量、市场份额和差异化程度。
- 潜在进入者的威胁:分析新进入者可能带来的资源和优势。
- 替代品的威胁:关注能够满足相同需求的替代产品或服务。
- 供应商的议价能力:考虑供应商的集中程度和产品差异化程度。
- 购买者的议价能力:分析购买者的集中程度和购买量。
-
- 政治(Political):关注政府政策、法律法规和政治稳定性。
- 经济(Economic):分析经济增长率、通货膨胀率、利率和汇率。
- 社会(Social):研究人口结构、社会价值观和消费者偏好。
- 技术(Technological):跟踪新技术发展及其对行业的潜在影响。
- 环境(Environmental):考虑环保法规和可持续发展趋势。
- 法律(Legal):确保企业运营符合相关法律法规。
-
- 宏观环境分析(PESTEL)
- 行业环境分析(波特五力)
- 内部环境分析
- 研发能力:衡量新产品开发和技术创新的实力。
- 生产运营能力:涉及生产效率、质量控制和供应链管理。
- 营销能力:包括市场调研、广告宣传和销售渠道管理。
- 组织管理能力:涵盖组织架构设计、人员管理和决策效率。
-
- 有形资源:包括厂房、设备、资金和土地。
- 无形资源:如品牌、技术专利、企业文化等。
-
- 资源分析
- 能力分析
1.2 战略设计

- 定义
- 战略设计是在战略分析的基础上,根据企业的目标和内外部环境因素,制定出一套能够引导企业未来发展方向的行动方案。
- 战略方向选择
- 密集型增长战略:包括市场渗透、市场开发和产品开发。
- 一体化增长战略:包括前向一体化、后向一体化和横向一体化。
- 多元化增长战略:分为相关多元化和非相关多元化。
-
- 稳定型战略:维持现有市场份额和运营模式,适用于外部环境稳定的企业。
- 增长型战略
- 收缩型战略:包括放弃战略、剥离战略和清算战略,适用于面临困境的企业。
- 战略目标设定
- 财务目标:如利润目标、投资回报率目标和资产负债率目标。
- 非财务目标:包括市场份额目标、客户满意度目标和品牌形象目标。
- 战略举措制定
- 资源配置:合理分配人力资源、财务资源和物质资源。
- 组织结构调整:根据战略目标调整组织架构,提高协同效率。
- 行动计划制定:将战略目标分解为具体任务,明确责任人和时间节点。
- 文化建设与沟通:营造积极的企业文化,确保战略信息的有效传递。
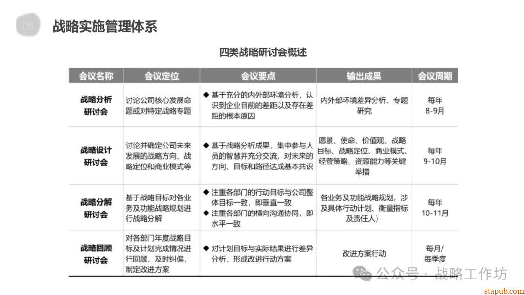
二、战略实施和战略控制
2.1 战略实施

- 定义:将战略规划转化为实际行动的过程,确保战略目标得以实现。
- 组织结构调整:调整组织架构以适应战略目标,例如从职能型结构转变为矩阵型结构,提高沟通效率和决策速度。
- 资源配置:
- 人力资源:招聘、培训和晋升,满足新业务需求。
- 财务资源:合理分配资金,支持关键项目,提高资金使用效率。
- 物质资源:采购设备,保障原材料供应,支持生产规模扩大。
- 行动计划制定:将战略目标分解为具体任务,明确责任人、时间节点和预期成果;考虑风险因素,制定应对措施,灵活调整计划。
- 文化建设与沟通:营造积极的企业文化,激发员工积极性,推动战略目标实现;通过内部会议、培训等渠道传递战略信息,建立反馈机制,收集员工建议。
2.2 战略控制

- 定义:对战略实施过程进行监督、评估和纠正的过程,确保战略实施方向和效果符合预期目标。
- 绩效指标设定:设定与战略目标紧密相关的可量化绩效指标,如产品质量合格率、客户满意度等;采用平衡计分卡,从财务、客户、内部流程、学习与成长四个维度全面评估战略实施效果。
- 监控与评估:
- 定期监控:通过管理会议、项目进度报告等方式持续跟踪战略实施过程。
- 评估方法:采用标杆分析法对比行业领先企业,找出差距;进行战略审计,全面审查战略实施过程。
- 偏差纠正:发现偏差时,采取局部调整或全面战略调整措施,如增加人力、调整工作流程等;若战略本身存在问题,重新审视和调整战略,确保适应市场环境。
- 反馈与学习:从战略实施过程中获取反馈,总结经验教训,完善战略管理流程;通过与外部机构合作、参加行业研讨会等方式获取最新信息,促进企业学习和成长。
260页PPT方案




































正文完