共计 1640 个字符,预计需要花费 5 分钟才能阅读完成。
科尔尼七步战略采购法是一种系统化的采购管理方法,旨在通过严谨的流程和科学的工具,帮助企业优化采购环节,降低采购成本,提升核心竞争力。该方法包括以下七个步骤:
- 完整定义采购品类:明确采购品类的定义、特性及市场情况,为后续采购策略的制定奠定基础。
- 建立供应商资料库:发掘潜在供应商,收集供应商信息,建立评估标准,筛选出合格的候选供应商。
- 制定采购策略:根据采购品类的定位,选择合适的采购策略,如采购量集中、最优价格评估、全球采购等。
- 确定实施路线:决定采用供应商筛选流程还是供应商发展流程,规划具体的实施步骤。
- 选定供应商:通过招标、询价、谈判等环节,评估供应商的报价和能力,最终确定合作供应商。
- 执行采购交易:与选定的供应商建立合作关系,实施采购计划,确保采购过程的顺利进行。
- 持续跟踪:对采购体系进行持续的监督和评估,及时调整采购策略,以应对市场和供应商的变化。

科尔尼战略采购方法论是一种系统化、科学化的采购管理框架,旨在通过优化采购流程和策略,帮助企业降低成本、提升效率、增强竞争力。该方法论的核心在于将采购活动与企业的整体战略紧密结合,通过严谨的步骤和工具,实现采购环节的持续改进和价值最大化。以下是科尔尼战略采购方法论的核心内容:
1. 战略采购的定义

战略采购不仅仅是简单的采购活动,而是一种通过系统化的工作流程,在维持或改善品质、服务与技术水平的同时,降低外购物资、材料、商品与服务的整体成本的方法。它强调采购活动与企业整体战略的协同,通过优化供应商关系和采购流程,实现成本节省和价值提升。
2. 战略采购的原则

- 确定供应商与本企业合作关系的整体价值:评估供应商在成本、质量、服务等方面对企业的影响。
- 根据对供应市场与供应商业务动态的深刻了解来设计解决方案:通过市场分析和供应商评估,制定有效的采购策略。
- 采用新的工具和技术优化供应商关系,最大化成本节省:利用先进的技术和工具,提升采购效率和成本控制。
- 对组织结构作出必要的改变,使本企业的采购人员与供应商能不断改进供求关系:通过组织结构调整,促进采购人员与供应商的紧密合。
二、战略采购七步法步骤

1. 完整定义采购品类

-
定义采购品类:明确采购品类的定义、特性及市场情况。 -
了解采购品类的特征:收集采购品类的基本信息,如数量、价格、规格等。 -
了解采购品类的供应市场:分析供应市场的细分、竞争态势和演变趋势。
2. 建立供应商资料库

-
发掘潜在供应商:通过市场调研和现有供应商的推荐,寻找潜在的供应商。 -
收集供应商信息:建立供应商档案,收集供应商的基本信息、产品特性、价格等。 -
评估供应商:根据设定的评估标准,对供应商进行绩效评分,筛选出合格的候选供应商。
3. 制定采购策略

-
定位采购品类:根据采购品类对业务的影响和供应市场的复杂度,将其定位在不同的战略位置。 -
设计采购策略:根据品类定位,选择合适的采购策略,如采购量集中、最优价格评估、全球采购等。
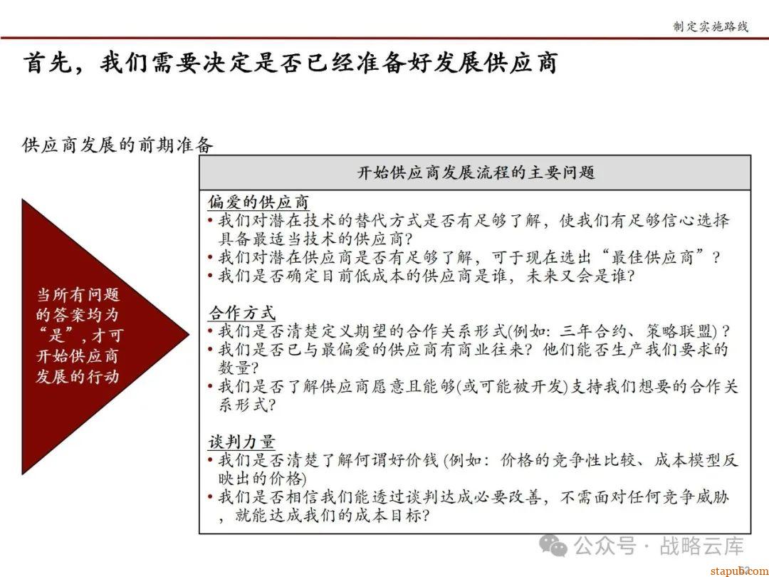
4. 确定实施路线

-
决定实施路线:根据采购策略,决定采用供应商筛选流程还是供应商发展流程。 -
规划实施步骤:制定详细的实施计划,包括时间表、资源分配等。
5. 选定供应商
-
招标与询价:通过招标、询价等方式,收集供应商的报价和相关信息。 -
评估供应商报价:根据设定的评估标准,对供应商的报价进行分析和比较。 -
谈判与确定合作:与供应商进行多轮谈判,最终确定合作关系。
6. 执行采购交易


-
建立合作关系:与选定的供应商签订合同,建立合作关系。 -
实施采购计划:按照合同条款,执行采购计划,确保采购过程的顺利进行。 -
跟踪与评估:对采购过程进行跟踪和评估,确保供应商的交付符合要求。
7. 持续跟踪
-
监督与评估:定期对供应商的绩效进行评估,收集相关数据。 -
调整策略:根据市场变化和供应商的表现,及时调整采购策略。 -
记录经验教训:总结采购过程中的经验教训,为未来的采购活动提供参考。






























正文完