共计 1238 个字符,预计需要花费 4 分钟才能阅读完成。
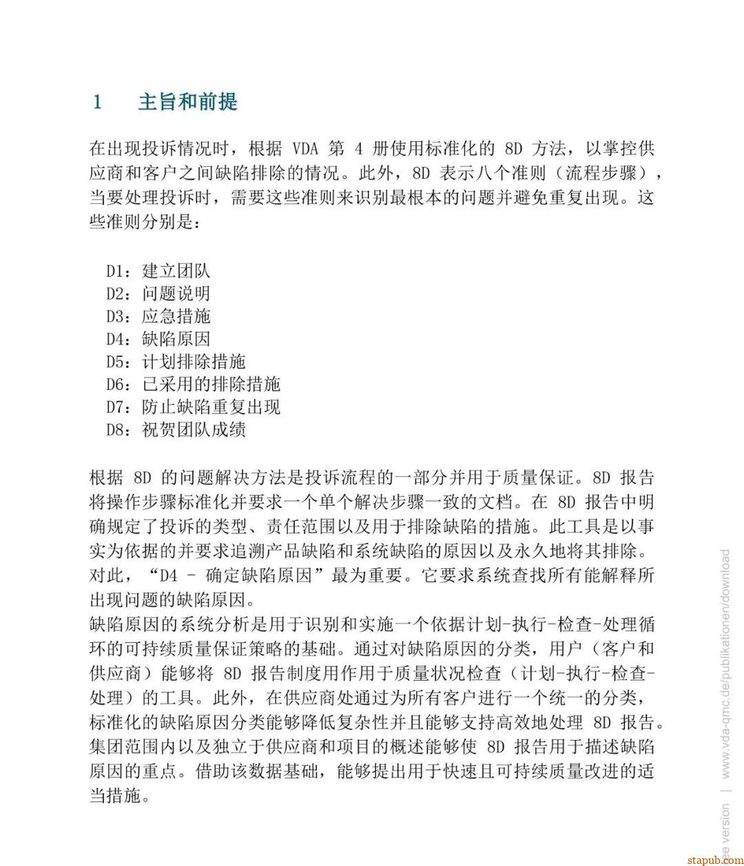
D1- 问题解决团队
D2-问题描述
D3- 运制措施
D4-根本原因分析
D5- 纠正措施的选择和验证
D6-纠正措施的实施和验证
D7- 防止再次发生
D8-团队成功的结束和评价

将8D方法嵌入VDA卷

VDA 2018年发布的与AIAG整合的8D解决问题方法指导,本书从工具、流程及报告三个方面阐述了8D的使用。
◆ ◆ ◆ ◆
01 .
明确提出了8D解决问题的流程(如下图)。这一流程遵循了同步工程的原则,确保各个步骤之间的无缝衔接,从而提高问题解决的效率和效果。例如,在确定了问题的症状之后,团队可以更准确地定义问题(D2),这有助于后续根本原因分析(D4)的准确性。
D2的问题描述阶段
在D2阶段,即问题描述阶段,引入了“症状”的概念,这意味着团队首先是观察或发现现场的现象或异常情况,先明确症状,再根据症状表现在去定义问题。让8D报告不再是一个汇报工具,而是一个问题的解决工具。
这种做法让团队成员聚焦于实际发生的情况,而不是立即假设问题的原因。为了更好地理解和量化这些问题,指导手册推荐了各种数据分析工具,如柏拉图、直方图等统计图表,还提供了一个是非矩阵工具来明确定义问题。
明确了遏制措施的退出时间
在纠正措施实施验证有效后,可以退出遏制措施。遏制措施(D3)旨在短期内防止问题扩大化,目的是:1、保护客户避免受到二次伤害 2、争取时间。
从技术层面要分析为什么产生、为什么未探测到。从管理系统层面同样要分析为什么产生、为什么未探测到。
技术层面关注的是具体的操作失误或设备故障为何会发生,以及为什么现有的检测机制未能及时发现这些问题。
而管理系统层面则着眼于组织内部的流程、政策和文化,探究它们是否促进了此类问题的发生。
这种方法类似于航天领域的“双归零”原则,即不仅要找到直接的技术原因,还要审查管理系统的不足之处,以确保类似问题不再发生。
明确了纠正措施的选择与验证要求。
在选择与验证纠正措施D5阶段不是去实施纠正措施,确保D5与D6的界限。在D5选择纠正措施时,提供了决策矩阵与风险矩阵的评价方法。
8D方法强调了区分选择和实施这两个不同阶段的重要性。
选择阶段涉及评估多种可能的解决方案,并通过决策矩阵和风险矩阵等工具来决定最合适的选项。
一旦选定了解决方案,接下来的步骤是制定详细的行动计划,并对其进行初步测试,以确保其有效性。
只有当验证结果显示该措施确实解决了问题并且不会引发新的问题时,才会进入实施阶段(D6)。
问题的解决依赖于组织的文化,失效文化的建立与培养,给团队提供一个开放的环境是非常重要的。组织能意识到问题,并建立可持续的解决问题机制才是核心。8D只是解决问题的一个工具、流程。因此不适用于所有组织问题的解决。
启动8D的两个先决条件:1、易于理解的问题描述。2、问题的解决超过了一个人的能力。

















